
Table of Contents(目次)
Python if Statement Nesting Rules
The rules for nesting are very simple. To clearly define the code that should execute when an if-elif-else condition is met, indent the code block one level deeper. For example, the standard indentation for an if statement is four spaces. If you write another if statement (a nested if) inside it, indent that block with eight spaces. In other words, increase the indentation by four spaces for each additional level of nesting.
By following this rule, you can nest if statements as deeply as needed. However, be cautious, as excessive nesting can reduce code readability.
# Check the first condition: process if condition A is True
if conditionA:
processA
# Further nested conditional within condition A's block
if conditionA_1:
processA_1
# Further nested conditional within condition A_1's block
if conditionA_1_1:
processA_1_1
else:
processA_1_2
elif conditionA_2:
# Process executed if condition A_1 is False and condition A_2 is True
processA_2
else:
# Process executed if both condition A_1 and condition A_2 are False
processA_3
# End of "if conditionA" block #
# Condition checked if condition A is False
elif conditionB:
processB
if conditionB_1:
processB_1
else:
processB_2
# End of "elif conditionB" block #
# Process when both condition A and condition B are False
else:
processC
if conditionC_1:
processC_1
# End of "else" block #
Sample of Nested if Statements for Login Check in Python
You can nest if statements within the code block that executes when an if-elif-else condition is met.
Let's start with a simple example. This code checks both "user" and "password" to determine whether both conditions are satisfied.
user = 'Taro'
password = 'abc123'
if user == 'Taro':
# Inside the first if statement block
if password == 'abc123':
# This block is inside the nested if statement
print('Login successful')
Step-by-Step Process
- (Line 1)
user = 'Taro': Assigns 'Taro' to the variable user. - (Line 2)
password = 'abc123': Assigns 'abc123' to the variable password. - (Line 4)
if user == 'Taro':: Compares if the variable user equals 'Taro'.==checks whether the values on both sides are the same.- Only if the first if condition is
Truewill the subsequent block (indented code) be executed.
- (Line 6)
if password == 'abc123':: Compares if the variable password equals 'abc123'. - (Line 8) If the second if condition is
True,print('Login successful')is executed.

Summary of Case-Based Execution
user="Taro"andpassword="abc123"- First
ifisTrue - The nested
ifis alsoTrue print('Login successful')is executed
- First
user="Taro"andpassword="wrong"- First
ifisTrue - The nested
ifisFalse printis not executed
- First
user="Jiro"(wrong username)- First
ifisFalse - The first
ifblock is not executed
- First
Notes and Cautions for if Statement Nesting
- Indentation indicates which if block a statement belongs to. The standard is four spaces.
- Nested if blocks should be indented an additional four spaces.
=is assignment,==is comparison. Beginners often confuse these, so be careful.- In this example, if any of the if conditions is
False,print('Login successful')will not execute, and the process ends.
This code will be further refined in future lessons when learning about boolean types (and, or) and functions.
For now, the key takeaway is that you can nest if statements to check multiple conditions.
Sample of Nested if Statements for Python Game Control
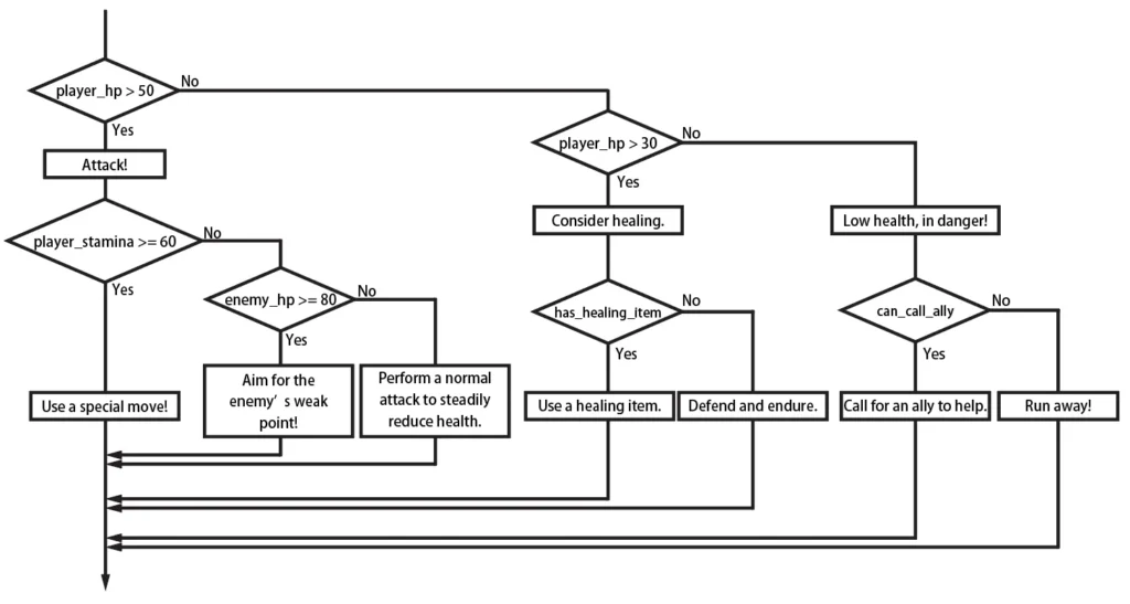
The following code demonstrates conditional branching to determine a game player's actions. Results vary depending on the player's health, stamina, and the enemy's health.
A flowchart is provided following the code, allowing you to compare it with the code to understand the process flow.
Note that this is only sample code, so it may appear simplistic compared to an actual game system. Also, player stats such as health would normally change in real time, but here they are fixed. Try changing the values to see how the code flow reacts.
# Represent player and enemy states with variables
player_hp = 75 # Player's health
player_stamina = 65 # Player's stamina
enemy_hp = 90 # Enemy's health
has_healing_item = True # Whether the player has a healing item
can_call_ally = False # Whether the player can call an ally
if player_hp > 50:
print('Attack!')
if player_stamina >= 60:
print('Use special move!')
elif enemy_hp >= 80:
print('Aim for the enemy’s weak point!')
else:
print('Perform a normal attack to steadily reduce health.')
elif player_hp > 30:
print('Consider healing.')
if has_healing_item:
print('Use a healing item.')
else:
print('Defend and endure.')
else:
print('Low health, in danger!')
if can_call_ally:
print('Call for an ally to help.')
else:
print('Run away!')







